btbanner.jpg

Consistency Analysis of Madd rules in the Holy Quran

A consistency analysis is performed for one of the famous Tajweed rules in the Holy Quran - Madd rules. They are tested on records of one of the famous reference reciters - Sheikh El-Hosary-to find a consistent boundaries and to evaluate the performance of other new learners. A vowel detection algorithm is used to detect the duration of the detected Madd patterns. This algorithm was applied on a dataset of 105 minutes of Quranic records of Sheikh El-Hosary. The consistency result is found to be normally distributed with a mean of 0.379 second of one movement time of Madd and standard deviation

Artificial Intelligence

Survey of Code Reuse Attacks and Comparison of Mitigation Techniques

Code-Reuse Attacks (CRAs) are solid mechanisms to bypass advanced software and hardware defenses. Due to vulnerabilities found in software which allows attackers to corrupt the memory space of the vulnerable software to modify maliciously the contents of the memory; hence controlling the software to be able to run arbitrary code. The CRAs defenses either prevents the attacker from reading program code, controlling program memory space directly or indirectly through the usage of pointers. This paper provides a thorough evaluation of the current mitigation techniques against CRAs with regards to

Artificial Intelligence
Software and Communications
Innovation, Entrepreneurship and Competitiveness

A semi-supervised learning approach for soft labeled data

In some machine learning applications using soft labels is more useful and informative than crisp labels. Soft labels indicate the degree of membership of the training data to the given classes. Often only a small number of labeled data is available while unlabeled data is abundant. Therefore, it is important to make use of unlabeled data. In this paper we propose an approach for Fuzzy-Input Fuzzy-Output classification in which the classifier can learn with soft-labeled data and can also produce degree of belongingness to classes as an output for each pattern. Particularly, we investigate the

Artificial Intelligence
Software and Communications

Strain correction in interleaved strain-encoded (SENC) cardiac MR

The strain encoding (SENC) technique directly encodes regional strain of the heart into the acquired MR images and produces two images with two different tunings so that longitudinal strain, on the short-axis view, or circumferential strain on the long-axis view, are measured. Interleaving acquisition is used to shorten the acquisition time of the two tuned images by 50%, but it suffers from errors in the strain calculations due to inter-tunings motion of the heart. In this work, we propose a method to correct for the inter-tunings motion by estimating the motion-induced shift in the spatial

Artificial Intelligence
Healthcare
Software and Communications
Innovation, Entrepreneurship and Competitiveness

Evaluation of the cardiac global function from tagged magnetic resonance images

Tagged Magnetic Resonance (MR) images are considered the gold standard for evaluating the cardiac regional function. Nevertheless, the low myocardium-to-blood contrast in tagged MR images prevents accurate segmentation of the myocardium, and hence, hinders the quantitative assessment of the global function of the heart. In this work, a method for enhancing the myocardium-to-blood contrast in tagged MR images is proposed. First, the tag pattern in each input tagged MR image is removed using technique based on the image texture and the frequency components of the tag pattern to produce two

Artificial Intelligence
Healthcare

Internet of Things security framework

For the past decade, Internet of Things (IoT) had an important role in our lives. It connects a large number of embedded devices. These devices fulfill very difficult and complicated tasks, which facilitate our work. Till now the security of IoT faces many challenges such as privacy, authentication, confidentiality, trust, middleware security, mobile security and policy enforcement. In order to provide a secure environment for IoT, this paper proposes a framework for IoT devices. © 2017 IEEE.

Artificial Intelligence
Circuit Theory and Applications
Software and Communications

GSK-RL: Adaptive Gaining-sharing Knowledge algorithm using Reinforcement Learning

Meta-heuristics and nature inspired algorithms have been prominent solvers for highly complex, nonlinear and hard optimization problems. The Gaining-Sharing Knowledge algorithm (GSK) is a recently proposed nature-inspired algorithm, inspired by human and their tendency towards growth and gaining and sharing knowledge with others. The GSK algorithm have been applied to different optimization problems and proved robustness compared to other nature-inspired algorithms. The GSK algorithm has two main control parameters kfand kr which controls how much individuals gain and share knowledge with

Artificial Intelligence
Circuit Theory and Applications

Preventing wormhole attack in wireless ad hoc networks using cost-based schemes

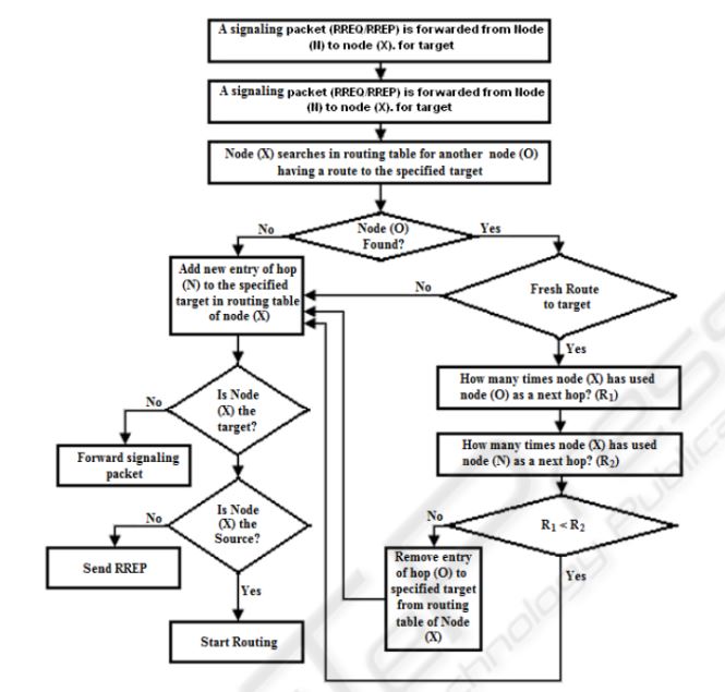
Ad hoc networks can be rapidly deployed and reconfigured. Hence, they are very appealing as they can be tailored to lots of applications. Due to their features, they are vulnerable to many attacks. A particularly severe security attack, called the wormhole attack, has been introduced in the context of ad-hoc networks. During the attack a malicious node captures packets from one location in the network, and tunnels them to another malicious node at a distant point, which replays them locally. In this paper we explain the wormhole attack modes and propose two schemes for the wormhole attack

Artificial Intelligence

Preventing wormhole attack in wireless ad hoc networks using cost-based schemes

Ad hoc networks can be rapidly deployed and reconfigured. Hence, they are very appealing as they can be tailored to lots of applications. Due to their features, they are vulnerable to many attacks. A particularly severe security attack, called the wormhole attack, has been introduced in the context of ad-hoc networks. During the attack a malicious node captures packets from one location in the network, and tunnels them to another malicious node at a distant point, which replays them locally. In this paper we explain the wormhole attack modes and propose two schemes for the wormhole attack

Artificial Intelligence

Security access control research trends

Information security policy is a critical property in any organization. For systems, the security policy addresses constraints on access by external systems and adversaries including programs and access to data by people. A continuous research effort is done throughout security policy aspects, such as policy procedures, documentation, policy enforcement, and administration. In this paper, we explore the research trends in an important component of security policies, which is access control. We survey the different modes of access controls, and identify the open research areas associated with

Artificial Intelligence