btbanner.jpg

Guest editorial mission critical networking

[No abstract available]

Software and Communications
Mechanical Design

A Preprocessing Approach to Improve the Performance of Inception v3-based Face Shape Classification

Face shape classification is considered one of the trending topics in the artificial intelligence research field. Face shape classification can be employed in many broad-scoped projects, such as hairstyle recommendation systems in the beauty and fashion industry. In this paper, the inception v3 model was employed to reach the highest possible performance for classifying the different face shapes. The model was re-trained after applying a proposed sequence of preprocessing techniques, including image straightening, cropping, resizing, and normalization. The model was re-trained on different

Software and Communications

An optimized ensemble model for prediction the bandwidth of metamaterial antenna

Metamaterial Antenna is a special class of antennas that uses metamaterial to enhance their performance. Antenna size affects the quality factor and the radiation loss of the antenna. Metamaterial antennas can overcome the limitation of bandwidth for small antennas.Machine learning (ML)model is recently applied to predict antenna parameters.ML can be used as an alternative approach to the trial-and-error process of finding proper parameters of the simulated antenna. The accuracy of the prediction depends mainly on the selected model. Ensemble models combine two or more base models to produce a

Software and Communications

Role of Artificial Intelligence in Diagnosis of Covid-19 Using CT-Scan

Machine learning (ML) and deep learning (DL) have been broadly used in our daily lives in different ways. Early detection of COVID-19 built on chest Computerized tomography CT empowers suitable management of patients and helps control the spread of the disease. We projected an artificial intelligence (AI) system for rapid COVID-19 detection using analysis of CTs of COVID-19 depending on the AI system. We developed and evaluated our system on a large dataset with more than 3000 CT volumes from COVID-19, viral community-acquired pneumonia (CAP) and non-pneumonia subjects—1601 positive cases

Software and Communications

Chaos-Based RNG using Semiconductor Lasers with Parameters Variation Tolerance

Random numbers play an essential role in guaranteeing secrecy in most cryptographic systems. A chaotic optical signal is exploited to achieve high-speed random numbers. It could be generated by using one or more semiconductor lasers with external optical feedback. However, this system faces two major issues, high peak to average power ratio (PAPR) and parameter variations. These issues highly affected the randomness of the generated bitstreams. In this paper, we use a non-linear compression technique to compand the generated signal before it is quantized to avoid the effects of the PAPR. Also

Circuit Theory and Applications
Software and Communications

Guava Trees Disease Monitoring Using the Integration of Machine Learning and Predictive Analytics

The increase in population, food demand, and the pollution levels of the environment are considered major problems of this era. For these reasons, the traditional ways of farming are no longer suitable for early and accurate detection of biotic stress. Recently, precision agriculture has been extensively used as a potential solution for the aforementioned problems using high resolution optical sensors and data analysis methods that are able to cope with the resolution, size and complexity of the signals from these sensors. In this paper, several methods of machine learning have been utilized

Artificial Intelligence
Energy and Water
Software and Communications
Agriculture and Crops

Future of public organizations in the digital transformation era

Introduction and Purpose: Digital transformation has been a “buzz” word over the last few years. Government of Egypt has initiated various ambitious initiatives and projects for transforming the economy into digital economy. Since the outlook of the future organizations would be different from what we know today, therefore, such transformation mandates radical change in the way public leaders manage their organizations, operations and workforce. Consequently, there is a necessity for foreseeing the drivers of change, as well as the technological evolution, which are shaping the future

Software and Communications

Intelligent Arabic-Based Healthcare Assistant

Text classification has been one of the most common natural language processing (NLP) objectives in recent years. Compared to other languages, this mission with Arabic is relatively restricted and in its early stages, and this combination in the medical application area is rare. This paper builds an Arabic health care assistant, specifically a pediatrician that supports Arabic dialects, especially Egyptian accents. The proposed application is a chatbot based on Artificial Intelligence (AI) models after experimenting with Two Bidirectional Encoder Representations from Transformers (BERT) models

Artificial Intelligence
Healthcare
Software and Communications
Innovation, Entrepreneurship and Competitiveness

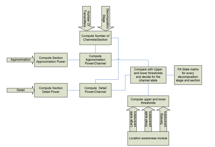
Coarse spectrum sensing for LTE systems

Spectrum sensing is one of the most challenging tasks required of a cognitive radio receiver. In this paper, we consider the first stage of spectrum sensing, where it is required to perform the sensing as fast as possible and with an acceptable performance under different channel conditions. The target signal to be sensed is a Long Term Evolution (LTE) signal. We first propose sensing the whole LTE signal bandwidth using the Fast Wavelet Transform (FWT) algorithm and then compare it to the Fast Fourier Transform (FFT)-based algorithm in terms of complexity and performance. A new algorithm is

Software and Communications

Evaluating the Modsecurity Web Application Firewall against SQL Injection Attacks

SQL injection attacks target databases of web servers. The ability to modify, update, retrieve and delete database contents imposes a high risk on any website in different sectors. In this paper, we investigate the efforts done in the literature to detect and prevent the SQL injection attacks. We also assess the efficiency of the Modsecurity web application firewall in preventing SQL injection attacks. © 2020 IEEE.

Artificial Intelligence
Software and Communications