btbanner.jpg

Maximizing the signal to leakage ratio in downlink cellular networks

A transmission scheme is developed for the downlink frame of cellular networks. While the mobile stations (MSs) maximize the signal power from the serving base station (BS), each BS aims at balancing the signal power of its users with the interference caused at the MSs of the neighboring cells, based on an approximated performance metric. A closed form solution for the beamforming vectors of the BSs and the MSs is derived. Simulation results show that the proposed scheme achieves substantial gains for different antenna configurations, outperforming well-known schemes in the literature. © 2013

Software and Communications

Maximizing USRP N210 SDR transfer rate by offloading modulation to the on-board FPGA

One of the challenges of the design of Software Defined Radios (SDR) is to maintain a high level of reconfigurability without sacrificing data rates. In this paper, we consider the USRP N210, which is an SDR kit made by Ettus Research. It consists of an FPGA connected to an RF front-end. The USRP is operated by a host computer where most of the processing is done while the FPGA is used mainly to control the RF front-end, manage communication with the host, and convert sample rates. The maximal rate supported by the USRP hardware can not be practically achieved due to the bottleneck in the data

Software and Communications

Synthetic generation of radio maps for device-free passive localization

In this paper, we present the design, implementation, and evaluation of a system that automatically constructs accurate radio maps for device-free WLAN localization systems. The system is capable of generating deterministic and probabilistic radio maps for localization systems. Our system uses 3D ray tracing enhanced with the uniform theory of diffraction (UTD) to model the electric field behavior and the human shadowing effect. We present our system architecture and describe the details of its different components. We also propose an optional module, location-0 correction, that can

Software and Communications

Hidden anchor: Providing physical layer location privacy in hybrid wireless sensor networks

In many hybrid wireless sensor networks (HWSNs) applications, sensor nodes are deployed in hostile environments where trusted and un-trusted nodes co-exist. In such hybrid networks, it becomes important to allow trusted nodes to share information, especially, location information and, at the same time, prevent un-trusted nodes from gaining access to this information. We focus on anchor-based localization algorithms in HWSNs, where a small set of specialized nodes, i.e. anchor nodes, broadcast their location to the network and other nodes can use the broadcast information to estimate their own

Software and Communications

The deterministic capacity of relay networks with relay private messages

We study the capacity region of a deterministic 4-node network, where 3 nodes can only communicate via the fourth one. However, the fourth node is not merely a relay since it can exchange private messages with all other nodes. This situation resembles the case where a base station relays messages between users and delivers messages between the backbone system and the users. We assume an asymmetric scenario where the channel between any two nodes is not reciprocal. First, an upper bound on the capacity region is obtained based on the notion of single sided genie. Subsequently, we construct an

Software and Communications

Optimum Location of Field Hospitals for COVID-19: A Nonlinear Binary Metaheuristic Algorithm

Determining the optimum location of facilities is critical in many fields, particularly in healthcare. This study proposes the application of a suitable location model for field hospitals during the novel coronavirus 2019 (COVID-19) pandemic. The used model is the most appropriate among the threemost common locationmodels utilized to solve healthcare problems (the set covering model, the maximal covering model, and the P-median model). The proposed nonlinear binary constrained model is a slight modification of the maximal covering model with a set of nonlinear constraints. The model is used to

Artificial Intelligence
Healthcare
Software and Communications

Optimum distribution of protective materials for COVID−19 with a discrete binary gaining-sharing knowledge-based optimization algorithm

Many application problems are formulated as nonlinear binary programming models which are hard to be solved using exact algorithms especially in large dimensions. One of these practical applications is to optimally distribute protective materials for the newly emerged COVID-19. It is defined for a decision-maker who wants to choose a subset of candidate hospitals comprising the maximization of the distributed quantities of protective materials to a set of chosen hospitals within a specific time shift. A nonlinear binary mathematical programming model for the problem is introduced with a real

Artificial Intelligence
Healthcare
Software and Communications

Optimum Scheduling the Electric Distribution Substations with a Case Study: An Integer Gaining-Sharing Knowledge-Based Metaheuristic Algorithm

This work is dedicated to the economic scheduling of the required electric stations in the upcoming 10-year long-term plan. The calculation of the required electric stations is carried out by estimating the yearly consumption of electricity over a long-time plan and then determining the required number of stations. The aim is to minimize the total establishing and operating costs of the stations based on a mathematical programming model with nonlinear objective function and integer decision variables. The introduced model is applied for a real practical case study to conclude the number of

Artificial Intelligence
Energy and Water
Software and Communications

Maximum throughput of a cooperative energy harvesting cognitive radio user

In this paper, we investigate the maximum throughput of a saturated rechargeable secondary user (SU) sharing the spectrum with a primary user (PU). The SU harvests energy packets (tokens) from the environment with a certain harvesting rate. All transmitters are assumed to have data buffers. In addition to its own traffic buffer, the SU has a buffer for storing the admitted primary packets for relaying; and a buffer for storing the energy tokens harvested from the environment. We propose a new cooperative cognitive relaying protocol that allows the SU to relay a fraction of the undelivered

Energy and Water
Software and Communications

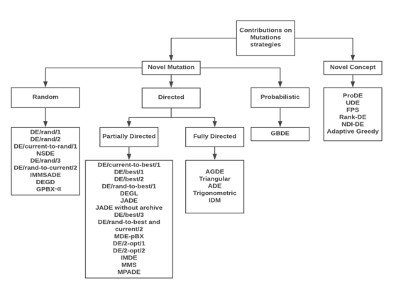
Differential Evolution Mutations: Taxonomy, Comparison and Convergence Analysis

During last two decades, Differential Evolution (DE) proved to be one of the most popular and successful evolutionary algorithms for solving global optimization problems over continuous space. Proposing new mutation strategies to improve the optimization performance of (DE) is considered a significant research study. In DE, mutation operation plays a vital role in the performance of the algorithm. Therefore, in this paper, comprehensive analysis of the contributions on basic and novel mutation strategies that were proposed between 1995 and 2020 is presented. A new taxonomy based on the

Circuit Theory and Applications
Software and Communications