btbanner.jpg

Gesture recognition for improved user experience in augmented biology lab

The Learning process in education systems is one of the most important issues that affect all societies. Advances in technology have influenced how people communicate and learn. Gaming Techniques (GT) and Augmented Reality (AR) technologies provide new opportunities for a learning process. They transform the student’s role from passive to active in the learning process. It can provide a realistic, authentic, engaging and interesting learning environment. Hand Gesture Recognition (HGR) is a major driver in the field of Augmented Reality (AR). In this paper, we propose an initiative Augmented

Artificial Intelligence
Healthcare

Comparative 16S Metabarcoding of Nile Tilapia Gut Microbiota from the Northern Lakes of Egypt

Nile tilapia, Oreochromis niloticus, is the principal fish bred in Egypt. A pilot study was designed to analyze the bacterial composition of the Nile tilapia fish guts from two saltwater lakes in Northern Egypt. Fish samples were obtained from two Delta lakes: Manzala (ML) and Borollus (BL). DNA was extracted, and the bacterial communities in the stomach content were classified (down to the species level) using the 16S rRNA-based analysis. From the two metagenomics libraries in this study, 1,426,740 reads of the amplicon sequence corresponding to 508 total taxonomic operational units were

Healthcare

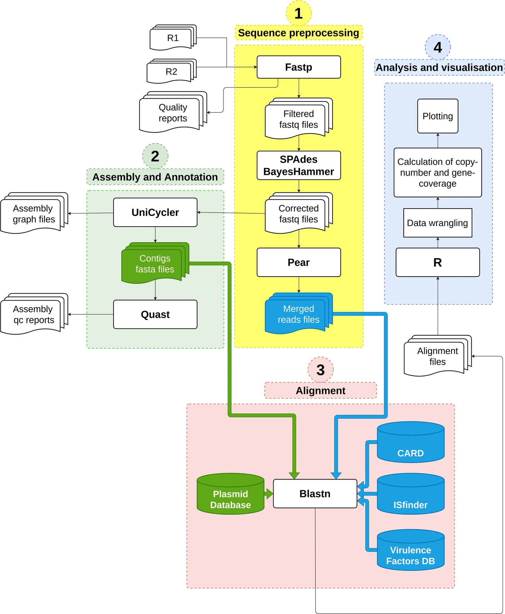
Genotypic characterization of multiple drug resistant Escherichia coli isolates from a pediatric cancer hospital in Egypt

Infection with multiple drug resistant (MDR) Escherichia coli poses a life threat to immunocompromised pediatric cancer patients. Our aim is to genotypically characterize the plasmids harbored in MDR E. coli isolates recovered from bacteremic patients of Children’s Cancer Hospital in Egypt 57357 (CCHE 57357). In this study, 21 carbapenem-resistant E. coli (CRE) isolates were selected that exhibit Quinolones and Aminoglycosides resistance. Plasmid shot-gun sequencing was performed using Illumina next- generation sequencing platform. Isolates demonstrated resistant to all beta-lactams

Healthcare

INVESTIGATION OF DIFFERENTIALLY EXPRESSED GENE RELATED TO HUNTINGTON'S DISEASE USING GENETIC ALGORITHM

neurodegenerative diseases have complex pathological mechanisms. Detecting disease-associated genes with typical differentially expressed gene selection approaches are ineffective. Recent studies have shown that wrappers Evolutionary optimization methods perform well in feature selection for high dimensional data, but they are computationally costly. This paper proposes a simple method based on a genetic algorithm engaged with the Empirical Bays T-statistics test to enhance the disease-associated gene selection process. The proposed method is applied to Affymetrix microarray data from

Artificial Intelligence
Healthcare
Software and Communications

P Systems Implementation: A Model of Computing for Biological Mitochondrial Rules using Object Oriented Programming

Membrane computing is a computational framework that depends on the behavior and structure of living cells. P systems are arising from the biological processes which occur in the living cells’ organelles in a non-deterministic and maximally parallel manner. This paper aims to build a powerful computational model that combines the rules of active and mobile membranes, called Mutual Dynamic Membranes (MDM). The proposed model will describe the biological mechanisms of the metabolic regulation of mitochondrial dynamics made by mitochondrial membranes. The behaviors of the proposed model regulate

Artificial Intelligence
Healthcare

Segmentation of left ventricle in cardiac MRI images using adaptive multi-seeded region growing

Multi-slice short-axis acquisitions of the left ventricle are fundamental for estimating the volume and mass of the left ventricle in cardiac MRI scans. Manual segmentation of the myocardium in all time frames per each cross-section is a cumbersome task. Therefore, automatic myocardium segmentation methods are essential for cardiac functional analysis. Region growing has been proposed to segment the myocardium. Although the technique is simple and fast, non uniform intensity and low-contrast interfaces of the myocardium are major challenges of the technique that limit its use in myocardial

Artificial Intelligence
Healthcare

Developing a Greenometer for green manufacturing assessment

In this paper a toolbox (Greenometer) to assess the greenness level of manufacturing companies is proposed. The assessment approach is based on capturing the relative greenness position of any company among other industries from different sectors as well as within the same sector. The assessment was based on selected greenness attributes and their composing indicators at each of the two levels of the developed Greenometer. Geometric Mean Method (GMM) was adopted to be the generic assessment technique for cross industries greenness evaluation, while Data Envelopment Analysis (DEA) was employed

Healthcare

Computing the burrows-wheeler transform of a string and its reverse

The contribution of this paper is twofold. First, we provide new theoretical insights into the relationship between a string and its reverse: If the Burrows-Wheeler transform (BWT) of a string has been computed by sorting its suffixes, then the BWT and the longest common prefix array of the reverse string can be derived from it without suffix sorting. Furthermore, we show that the longest common prefix arrays of a string and its reverse are permutations of each other. Second, we provide a parallel algorithm that, given the BWT of a string, computes the BWT of its reverse much faster than all

Artificial Intelligence
Healthcare
Software and Communications

An automatic gene ontology software tool for bicluster and cluster comparisons

We propose an Automatic Gene Ontology (AGO) software as a flexible, open-source Matlab software tool that allows the user to easily compare the results of the bicluster and cluster methods. This software provides several methods to differentiate and compare the results of candidate algorithms. The results reveal that bicluster/cluster algorithms could be considered as integrated modules to recover the interesting patterns in the microarray datasets. The further application of AGO could to solve the dimensionality reduction of the gene regulatory networks. Availability: AGO and help file is

Artificial Intelligence
Healthcare

Fast fractal modeling of mammograms for microcalcifications detection

Clusters of microcalcifications in mammograms are an important early sign of breast cancer in women. Comparing with microcalcifications, the breast background tissues have high local self-similarity, which is the basic property of fractal objects. A fast fractal modeling method of mammograms for detecting the presence of microcalcifications is proposed in this paper. The conventional fractal modeling method consumes too much computation time. In the proposed method, the image is divided into shade (homogeneous) and non-shade blocks based on the dynamic range and only the non-shade blocks are

Artificial Intelligence
Healthcare