btbanner.jpg

Combating sybil attacks in vehicular ad hoc networks

Vehicular Ad Hoc Networks (VANETs) are considered as a promising approach for facilitating road safety, traffic management, and infotainment dissemination for drivers and passengers. However, they are subject to an attack that has a severe impact on their security. This attack is called the Sybil attack, and it is considered as one of the most serious attacks to VANETs, and a threat to lives of drivers and passengers. In this paper, we propose a detection scheme for the Sybil attack. The idea is based on public key cryptography and aims to ensure privacy preservation, confidentiality, and non

Artificial Intelligence
Software and Communications

Complexwavelet Transform Cwt Based Video Magnification for 3d Facial Video Identification

Magnifying micro changes in motion and brightness of videos that are unnoticeable by the human visual system have recently been an interesting area to explore. In this paper, we explore this technique in 3D facial video identification, we utilize this technique to identify 3D objects from 2D images. We present a Complex Wavelet Transform CWT, 2D-Dual CWT based technique, to calculate any changes between subsequent video frames of CWT sub-bands at different spatial locations. In this technique, a gradient based method is proposed to determine the orientation of each CWT sub band in addition to

Artificial Intelligence
Software and Communications

A distributed data collection algorithm for wireless sensor networks with persistent storage nodes

A distributed data collection algorithm to accurately store and forward information obtained by wireless sensor networks is proposed. The proposed algorithm does not depend on the sensor network topology, routing tables, or geographic locations of sensor nodes, but rather makes use of uniformly distributed storage nodes. Analytical and simulation results for this algorithm show that, with high probability, the data disseminated by the sensor nodes can be precisely collected by querying any small set of storage nodes.

Artificial Intelligence
Software and Communications

Tavaxy: Integrating Taverna and Galaxy workflows with cloud computing support

Background: Over the past decade the workflow system paradigm has evolved as an efficient and user-friendly approach for developing complex bioinformatics applications. Two popular workflow systems that have gained acceptance by the bioinformatics community are Taverna and Galaxy. Each system has a large user-base and supports an ever-growing repository of application workflows. However, workflows developed for one system cannot be imported and executed easily on the other. The lack of interoperability is due to differences in the models of computation, workflow languages, and architectures of

Software and Communications

TCAIOSC: Trans-Compiler Based Android to iOS Converter

Cross-platform development is the practice of developing software products or services for multiple platforms or software environments. The idea of cross-platform development is that a software application or product should work well in more than one specific digital habitat. This capability is typically pursued in order to sell software for more than one proprietary operating system. In general, cross-platform development can make a program less efficient. However, in many cases, the makers of software figured out that the limitations of cross-platform development are worth dealing with in

Software and Communications

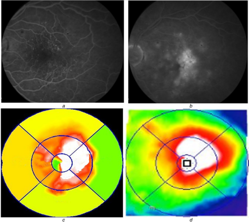
Computer-aided analysis of fluorescein angiograms using colour leakage maps

Fundus fluorescein angiography (FFA) is a standard screening and diagnosis technique for several retinal diseases. The analysis of FFA images is performed qualitatively by skilled observers, and thus is vulnerable to inter- and intra-observer variability. In this study, the authors present a method for computer-aided analysis of FFA images. The method is based on generating quantitative colour fluorescein leakage maps (FLM) that mimic the thickness maps generated by the optical coherence tomography (OCT). Results from 64 patients show strong correlation between the FLM and OCT thickness maps

Healthcare
Software and Communications

A Survey of COVID-19 Contact Tracing Apps

The recent outbreak of COVID-19 has taken the world by surprise, forcing lockdowns and straining public health care systems. COVID-19 is known to be a highly infectious virus, and infected individuals do not initially exhibit symptoms, while some remain asymptomatic. Thus, a non-negligible fraction of the population can, at any given time, be a hidden source of transmissions. In response, many governments have shown great interest in smartphone contact tracing apps that help automate the difficult task of tracing all recent contacts of newly identified infected individuals. However, tracing

Artificial Intelligence
Healthcare
Software and Communications

A robust quasi-quantum walks-based steganography protocol for secure transmission of images on cloud-based E-healthcare platforms

Traditionally, tamper-proof steganography involves using efficient protocols to encrypt the stego cover image and/or hidden message prior to embedding it into the carrier object. However, as the inevitable transition to the quantum computing paradigm beckons, its immense computing power will be exploited to violate even the best non-quantum, i.e., classical, stego protocol. On its part, quantum walks can be tailored to utilise their astounding ‘quantumness’ to propagate nonlinear chaotic behaviours as well as its sufficient sensitivity to alterations in primary key parameters both important

Artificial Intelligence
Healthcare
Software and Communications

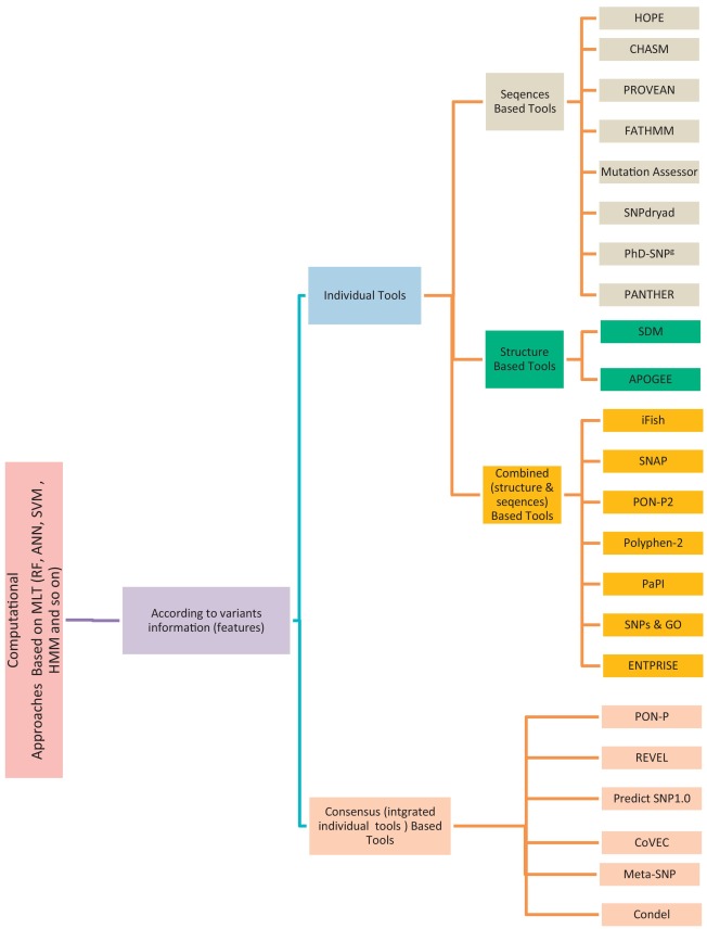
A review study: Computational techniques for expecting the impact of non-synonymous single nucleotide variants in human diseases

Non-Synonymous Single-Nucleotide Variants (nsSNVs) and mutations can create a diversity effect on proteins as changing genotype and phenotype, which interrupts its stability. The alterations in the protein stability may cause diseases like cancer. Discovering of nsSNVs and mutations can be a useful tool for diagnosing the disease at a beginning stage. Many studies introduced the various predicting singular and consensus tools that based on different Machine Learning Techniques (MLTs) using diverse datasets. Therefore, we introduce the current comprehensive review of the most popular and recent

Artificial Intelligence
Healthcare
Software and Communications

Towards scalable and cost-aware bioinformatics workflow execution in the cloud - Recent advances to the tavaxy workflow system

Cloud-based scientific workflow systems can play an important role in the development of cost effective bioinformatics analysis applications. So far, most efforts for supporting cloud computing in such workflow systems have focused on simply porting them to the cloud environment. The next due steps are to optimize these systems to exploit the advantages of the cloud computing model, basically in terms of managing resource elasticity and the associated business model. In this paper, we introduce new advancements in designing scalable and cost-effective workflows in the cloud using the Tavaxy

Artificial Intelligence
Healthcare
Software and Communications